Excelで作成した、雇用契約書のテンプレートを登録不要・無料でダウンロードできます。
企業が労働者と締結する労働条件を明記した契約書類「雇用契約書」を2種類掲載しています。
書面で交付することで、労働基準法に基づいた義務を果たし、後々のトラブル防止にもつながります。
口頭での合意だけでは労使間の認識にズレが生じる恐れがあるため、ぜひこのテンプレートをご利用ください。
テンプレートは下の2種類です。
- テンプレート1:正社員・契約社員向けの標準雇用契約書
フルタイム勤務を前提とした正社員・契約社員向けの内容で、企業の採用時や更新契約時に便利な、シンプルかつ実務的な構成です。
《特徴》- 勤務時間・勤務場所・昇給・賞与・退職についての取り決めも明記しています。
- 社会保険・厚生年金・雇用保険の加入状況なども記入可能です。
- その他欄を設けて、就業規則や特記事項にも対応しています。
- テンプレート2:パートタイム・アルバイト向け雇用契約書
短時間勤務や期間限定契約を想定した、パート・アルバイト向けの内容で、店舗運営や繁忙期アルバイト採用に適しています。
《特徴》- 雇用期間(有期契約用)を明記しています。
- 賞与・退職金の有無もチェックできる形式です。
- 支払日や賃金の詳細項目は、現場運用に合わせて調整しやすくなっています。
企業名・ロゴ・担当者欄を追加するなど、Excelでカスタマイズしてご利用ください。
文言など確認はしていますが、自己責任でご使用ください。
無料でダウンロードでき、すぐに使用できるので、まずはお試しください。
関連する「カスタマイズ可能な内定通知書Wordテンプレート2種類」もご利用ください。
スポンサーリンク
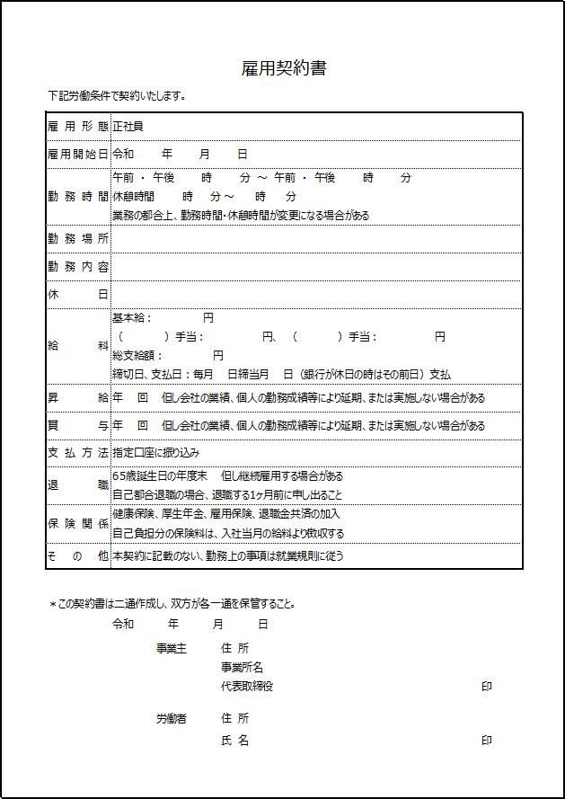
正社員・契約社員向けの標準雇用契約書テンプレート

雇用契約書
下記労働条件で契約いたします。
雇用形態
雇用開始日
勤務時間
勤務場所
勤務内容
休日
給料
昇給
賞与
支払方法
退職
保険関係
その他
*この契約書は二通作成し、双方が各一通を保管すること。
日付
事業主情報
労働者情報
Excelテンプレート1の無料ダウンロード
スポンサーリンク
パートタイム・アルバイト向け雇用契約書テンプレート

パートタイム・アルバイト雇用契約書
下記労働条件で契約いたします。
雇用形態
雇用期間
勤務時間
勤務場所
休日
賃金
支払日
支払方法
昇給
賞与
退職金
その他
*この契約書は二通作成し、双方が各一通を保管すること。
日付
事業主情報
労働者情報
Excelテンプレート2の無料ダウンロード
スポンサーリンク